威廉希尔
全部
标题
内容
威廉希尔
集团概况
集团简介
领导团队
群团组织架构
集团荣誉
建设资质
交通建设
企业开展
新闻中心
企业文化
依法治企
党建群团
党群工作
党史学习教育
所属企业
您现在的位置:
威廉希尔
>> 砂石建材 >> 正文
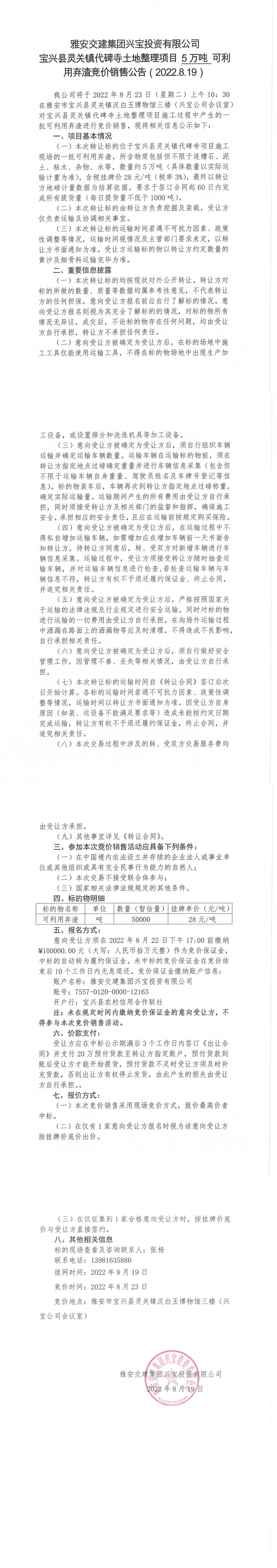
威廉希尔集团兴宝投资有限公司灵关镇代碑寺土地整理项目5万吨可利用弃渣竞价销售公告(2022.8.19)(1)
【发布日期:2022-08-19】
【字号:
大
中
小
】 【
关闭此页
】
上一篇
:
威廉希尔集团兴宝投资有限公司灵关镇代碑寺土地整理项目10万吨可利用弃渣竞价销售公告(2022.8.19)(1)
|
下一篇
:
威廉希尔集团兴宝投资有限公司宝兴县灵关镇代碑寺土地整理项目10万吨可利用弃渣竞价销售成交公告(8.23)
版权所有 雅安市交通建设(集团)有限责任公司
地址:雅安市雨城区北环东路306号 集团公司办公室电话:0835-5897853
技术支持:北纬网(0835-2350262) 蜀ICP备18001252号 川公网安备 51180202511905号
分享按钮