威廉希尔
全部
标题
内容
威廉希尔
集团概况
集团简介
领导团队
群团组织架构
集团荣誉
建设资质
交通建设
企业开展
新闻中心
企业文化
依法治企
党建群团
党群工作
党史学习教育
所属企业
您现在的位置:
威廉希尔
>> 砂石建材 >> 正文
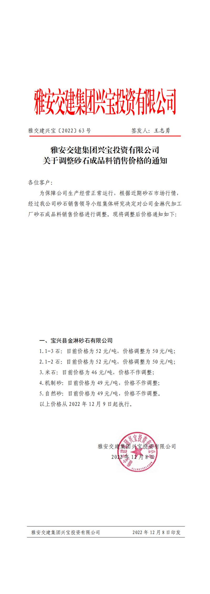
雅交建兴宝〔2022〕63号 关于调整砂石成品料销售价格的通知(2022-12-8)
【发布日期:2022-12-08】
【字号:
大
中
小
】 【
关闭此页
】
上一篇
:
威廉希尔集团兴宝投资有限公司宝兴县灵关镇代碑寺土地整理项目一批黄沙及细骨料竞价销售挂网公告2022.12.7
|
下一篇
:
威廉希尔集团兴宝投资有限公司宝兴县灵关镇代碑寺土地整理项目5万吨黄沙及细骨料竞价销售成交公告(2022-12-12)
版权所有 雅安市交通建设(集团)有限责任公司
地址:雅安市雨城区北环东路306号 集团公司办公室电话:0835-5897853
技术支持:北纬网(0835-2350262) 蜀ICP备18001252号 川公网安备 51180202511905号
分享按钮