威廉希尔
全部
标题
内容
威廉希尔
集团概况
集团简介
领导团队
群团组织架构
集团荣誉
建设资质
交通建设
企业开展
新闻中心
企业文化
依法治企
党建群团
党群工作
党史学习教育
所属企业
您现在的位置:
威廉希尔
>> 信息公开 >> 正文
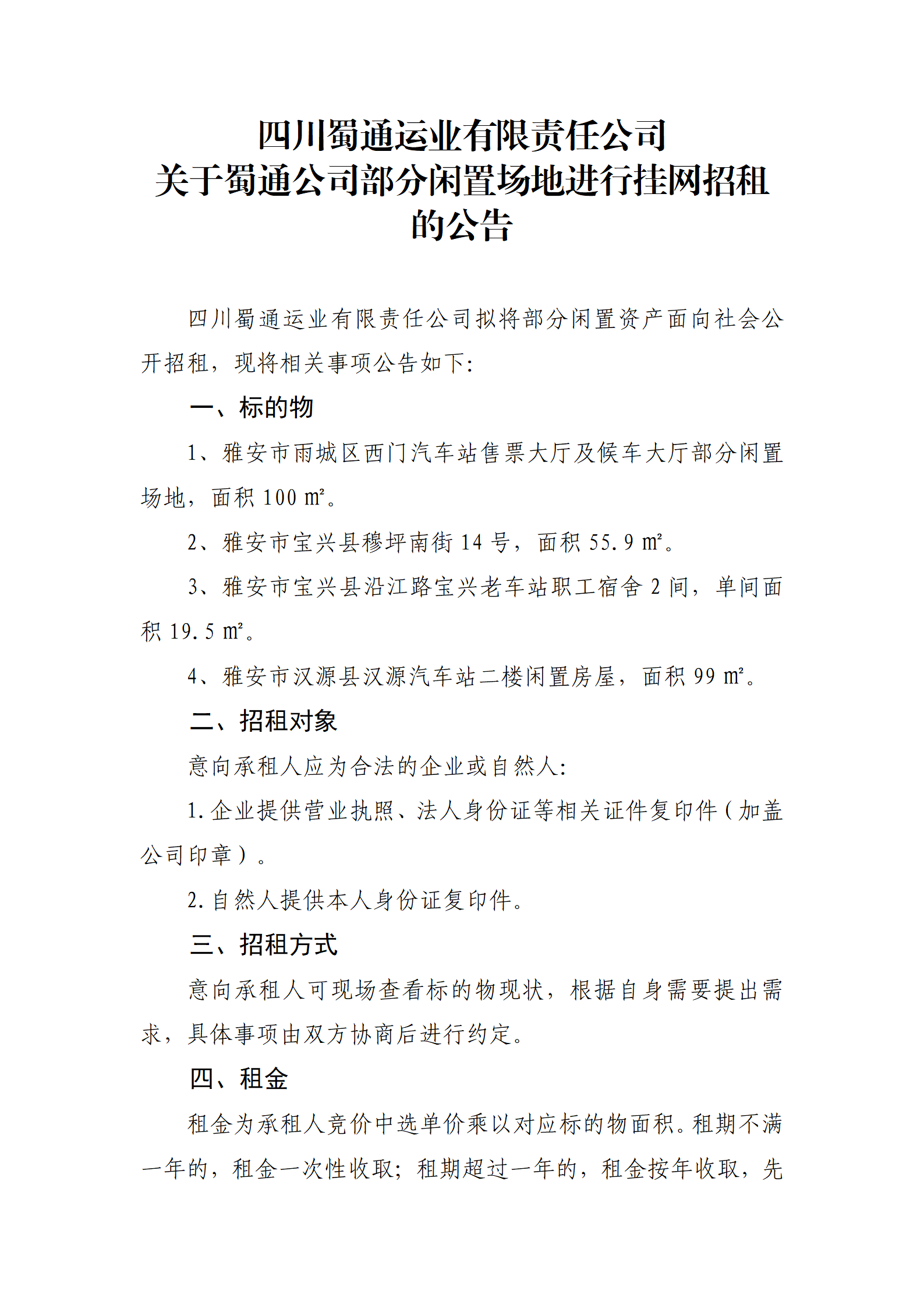
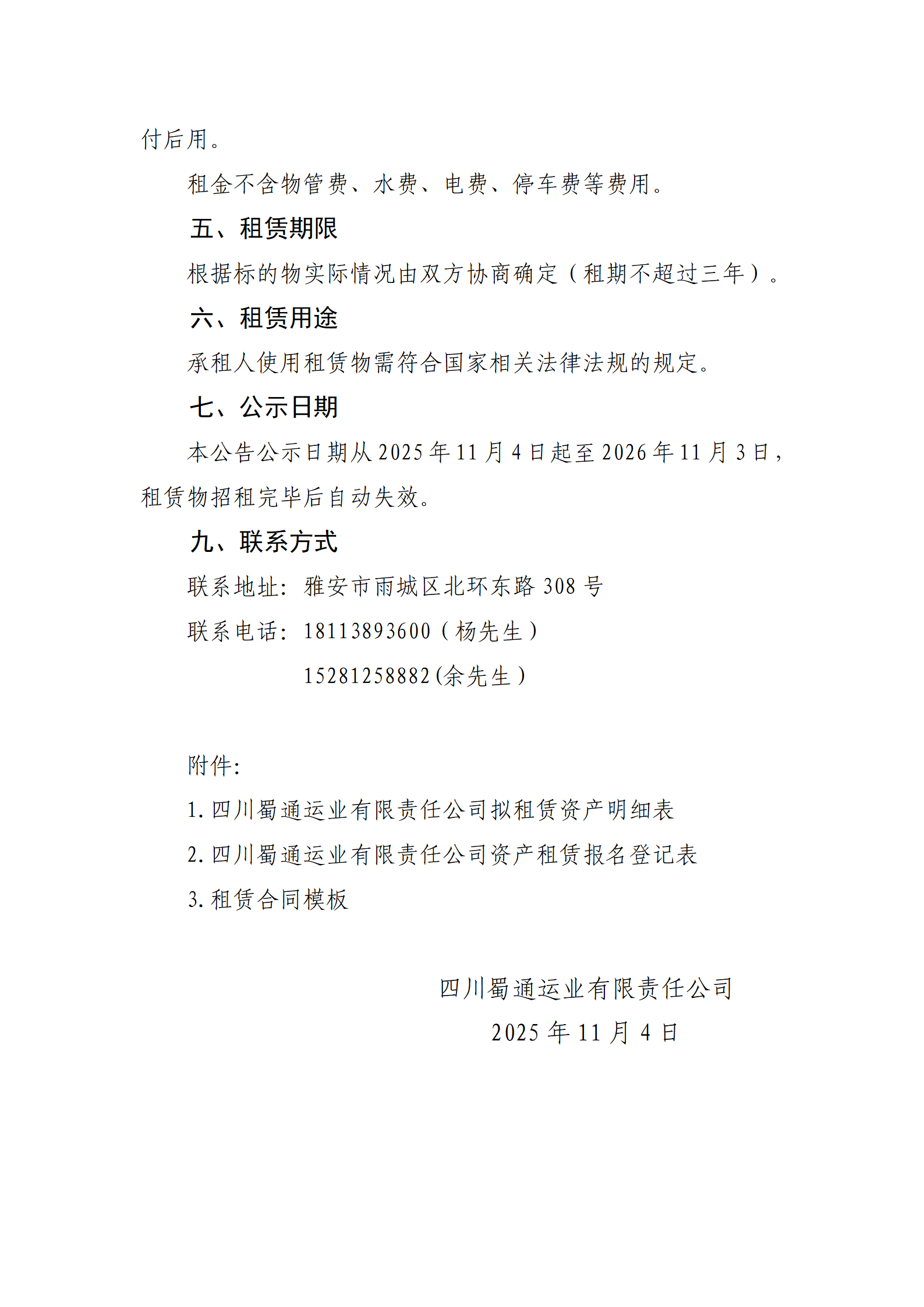
四川蜀通运业有限责任公司 关于蜀通公司部分闲置场地进行挂网招租的公告
【发布日期:2025-11-04】
【字号:
大
中
小
】 【
关闭此页
】
/Files/file/20251105/20251105112446104610.xls
/Files/file/20251105/20251105112537093709.docx
上一篇
:
雅安市城市综合停车场姚桥综合停车场及配套用房招租结果公告
|
下一篇
:无
版权所有 雅安市交通建设(集团)有限责任公司
地址:雅安市雨城区北环东路306号 集团公司办公室电话:0835-5897853
技术支持:北纬网(0835-2350262) 蜀ICP备18001252号 川公网安备 51180202511905号
分享按钮