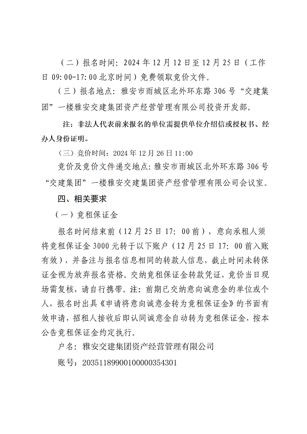
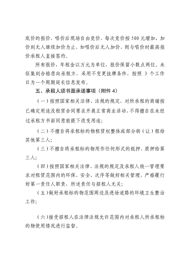
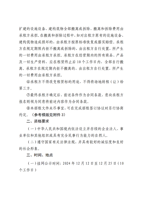
威廉希尔

您现在的位置:威廉希尔 >> 信息公开 >> 正文

威廉希尔集团资产经营管理有限公司2024年雨名快速通道名山黑碾子大桥下场地招租公告

 【发布日期:2024-12-11】 【字号: 】 【关闭此页
分享按钮