威廉希尔
全部
标题
内容
威廉希尔
集团概况
集团简介
领导团队
群团组织架构
集团荣誉
建设资质
交通建设
企业开展
新闻中心
企业文化
依法治企
党建群团
党群工作
党史学习教育
所属企业
您现在的位置:
威廉希尔
>> 招标采购 >> 正文
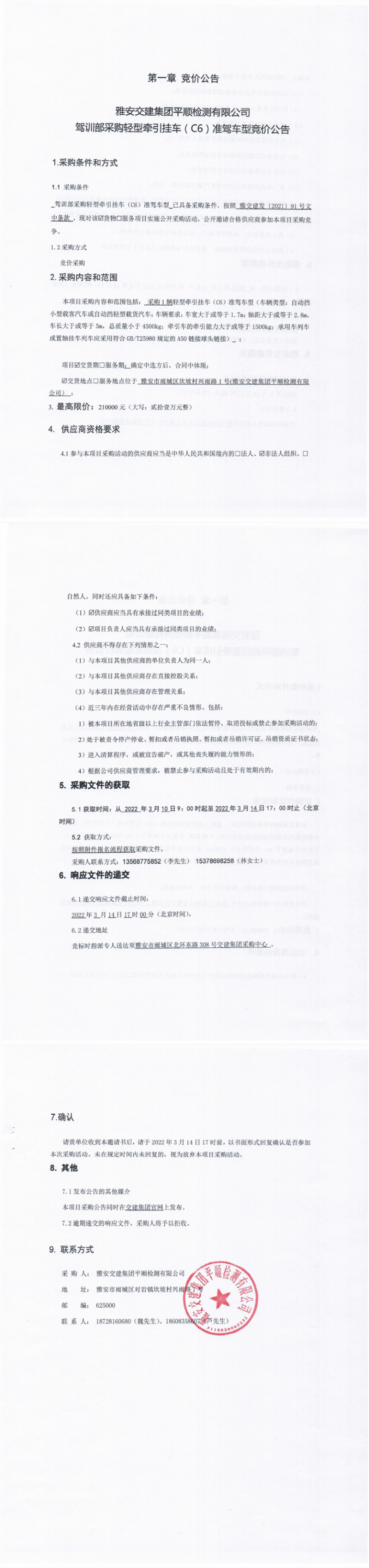
威廉希尔集团平顺检测有限公司驾训部采购轻型牵引挂车(C6)准驾车型竞价公告
【发布日期:2022-03-09】
【字号:
大
中
小
】 【
关闭此页
】
上一篇
:
四川康藏路桥有限责任公司雨名快速通道弃土运输采购竞价结果公示
|
下一篇
:
威廉希尔集团云石建材有限公司2022年宝盛乡河道疏浚项目(第二标段纸厂头段)竞价结果公示
版权所有 雅安市交通建设(集团)有限责任公司
地址:雅安市雨城区北环东路306号 集团公司办公室电话:0835-5897853
技术支持:北纬网(0835-2350262) 蜀ICP备18001252号 川公网安备 51180202511905号
分享按钮