威廉希尔
全部
标题
内容
威廉希尔
集团概况
集团简介
领导团队
群团组织架构
集团荣誉
建设资质
交通建设
企业开展
新闻中心
企业文化
依法治企
党建群团
党群工作
党史学习教育
所属企业
您现在的位置:
威廉希尔
>> 招标采购 >> 正文
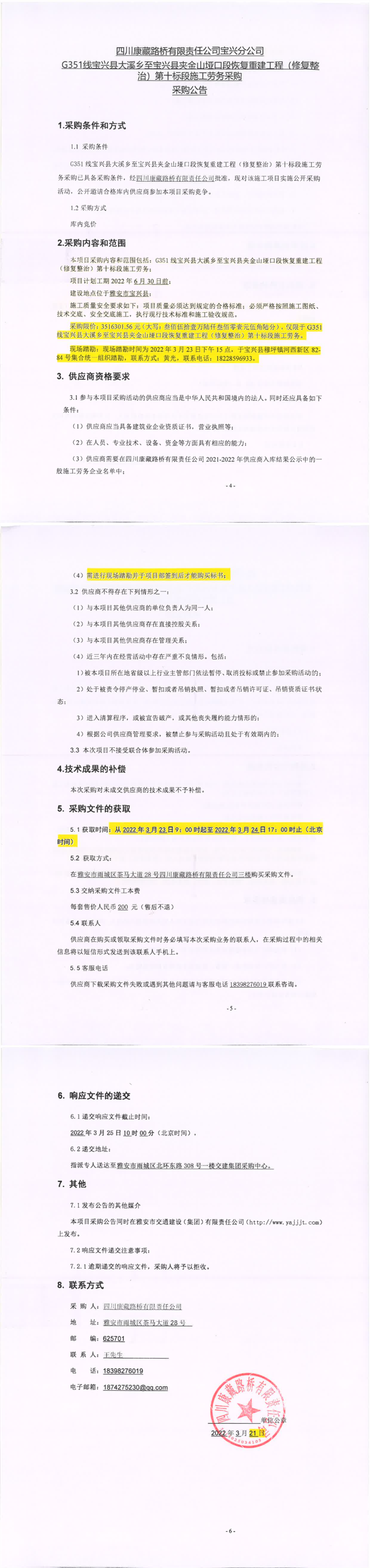
四川康藏路桥有限责任公司宝兴分公司G351线宝兴县大溪乡至宝兴县夹金山垭口段恢复重建工程(修复整治)第十标段施工劳务采购采购公告
【发布日期:2022-03-22】
【字号:
大
中
小
】 【
关闭此页
】
上一篇
:
四川康藏路桥有限责任公司隧道施工劳务采购项目资格预审结果公示
|
下一篇
:
四川康藏路桥有限责任公司X089芦太路(仁加至双河段)新建工程项目软基换填劳务施工采购中止通知
版权所有 雅安市交通建设(集团)有限责任公司
地址:雅安市雨城区北环东路306号 集团公司办公室电话:0835-5897853
技术支持:北纬网(0835-2350262) 蜀ICP备18001252号 川公网安备 51180202511905号
分享按钮