威廉希尔
全部
标题
内容
威廉希尔
集团概况
集团简介
领导团队
群团组织架构
集团荣誉
建设资质
交通建设
企业开展
新闻中心
企业文化
依法治企
党建群团
党群工作
党史学习教育
所属企业
您现在的位置:
威廉希尔
>> 招标采购 >> 正文
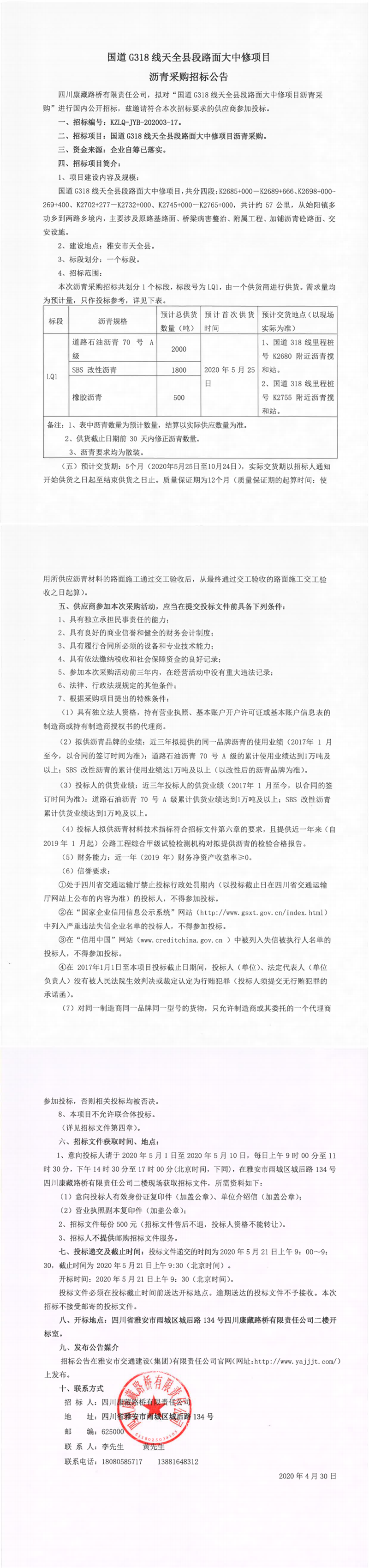
四川康藏路桥有限责任公司国道G318线天全县段路面大中修项目沥青采购招标公告
【发布日期:2020-04-30】
【字号:
大
中
小
】 【
关闭此页
】
上一篇
:
四川康藏路桥有限责任公司芦山县龙门、大川等8个乡镇基础设施恢复提升工程项目公路安全设施施工竞争性谈判公告
|
下一篇
:
威廉希尔集团大兴交通开发有限公司雅安大兴南综合交通枢纽(TOD)项目临建及场地平整工程项目评标结果公示
版权所有 雅安市交通建设(集团)有限责任公司
地址:雅安市雨城区北环东路306号 集团公司办公室电话:0835-5897853
技术支持:北纬网(0835-2350262) 蜀ICP备18001252号 川公网安备 51180202511905号
分享按钮