威廉希尔
全部
标题
内容
威廉希尔
集团概况
集团简介
领导团队
群团组织架构
集团荣誉
建设资质
交通建设
企业开展
新闻中心
企业文化
依法治企
党建群团
党群工作
党史学习教育
所属企业
您现在的位置:
威廉希尔
>> 招标采购 >> 正文
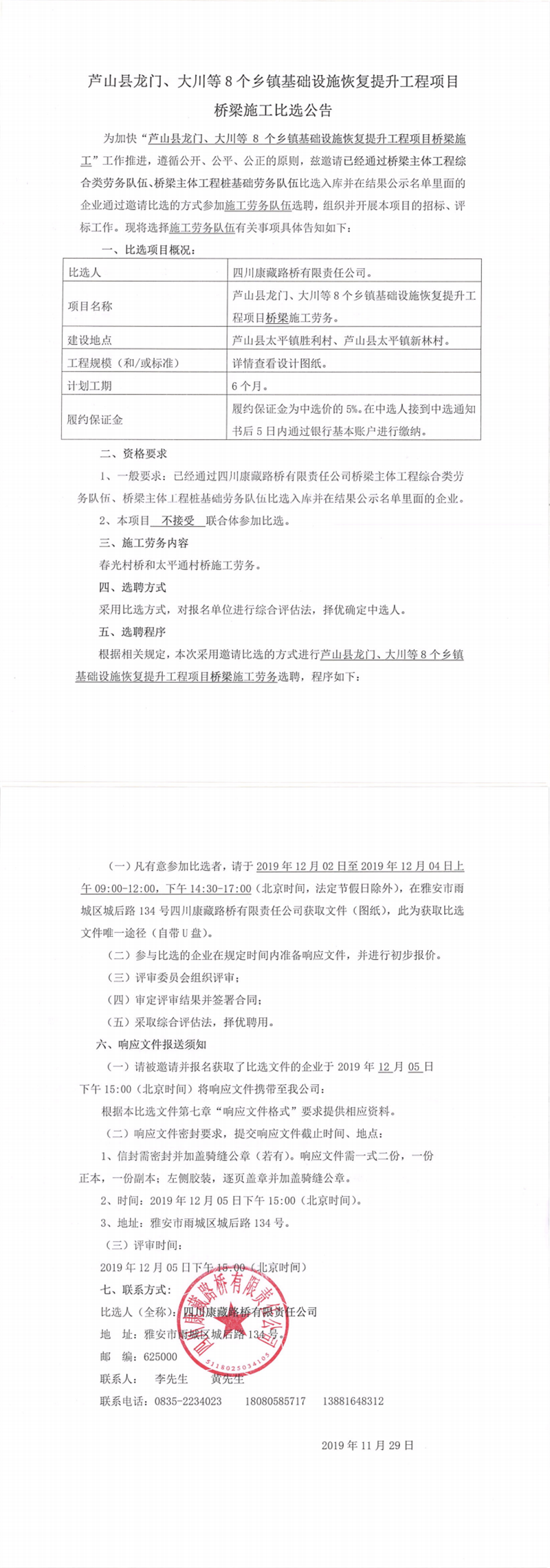
四川康藏路桥有限责任公司芦山县龙门、大川等8个乡镇基础设施恢复提升工程项目桥梁施工比选公告
【发布日期:2019-11-29】
【字号:
大
中
小
】 【
关闭此页
】
上一篇
:
四川康藏路桥有限责任公司芦山县龙门、大川等8个乡镇基础设施恢复提升工程项目施工劳务竞价结果公示
|
下一篇
:
威廉希尔集团项目管理有限公司G318线成都界至雨城段新改建项目两书一案咨询服务采购项目评标结果公示
版权所有 雅安市交通建设(集团)有限责任公司
地址:雅安市雨城区北环东路306号 集团公司办公室电话:0835-5897853
技术支持:北纬网(0835-2350262) 蜀ICP备18001252号 川公网安备 51180202511905号
分享按钮