威廉希尔
全部
标题
内容
威廉希尔
集团概况
集团简介
领导团队
群团组织架构
集团荣誉
建设资质
交通建设
企业开展
新闻中心
企业文化
依法治企
党建群团
党群工作
党史学习教育
所属企业
您现在的位置:
威廉希尔
>> 招标采购 >> 正文
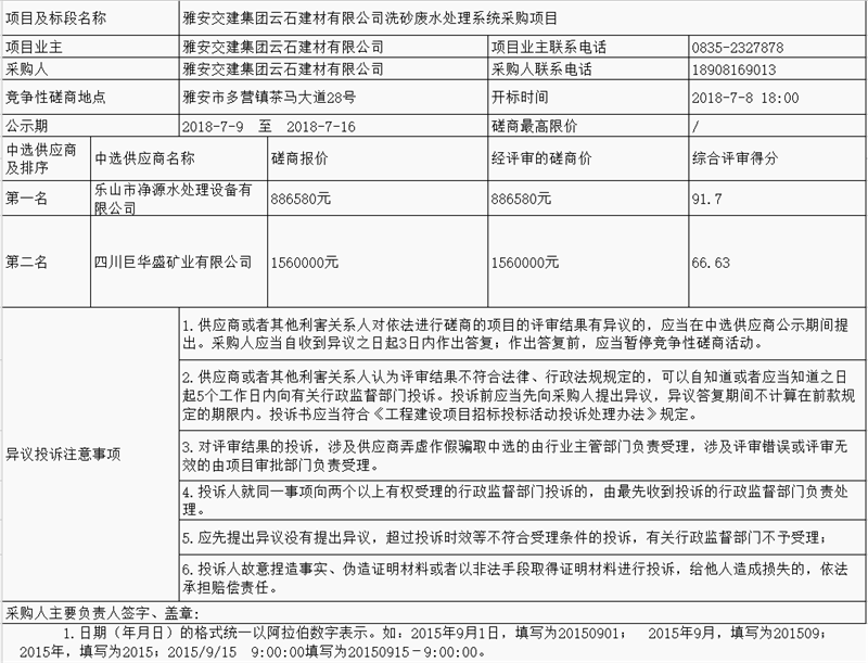
威廉希尔集团云石建材有限公司洗砂废水处理系统采购项目中选供应商公示
【发布日期:2018-07-09】
【字号:
大
中
小
】 【
关闭此页
】
上一篇
:
关于选择省道104线草坝至姚桥段改建项目、成雅高速金鸡关互通及服务区项目(雨名快速通道)压覆矿产资源评估报告编制单位 竞争性谈判公告
|
下一篇
:
威廉希尔集团云石建材有限公司芦山县宝盛乡溪口上砂石加工生产线运营总承包项目中选承包人公示
版权所有 雅安市交通建设(集团)有限责任公司
地址:雅安市雨城区北环东路306号 集团公司办公室电话:0835-5897853
技术支持:北纬网(0835-2350262) 蜀ICP备18001252号 川公网安备 51180202511905号
分享按钮